CD3-HM123-100μg / 询价
CD3-HM123-500μg / 询价
CD3-HM123-500μgx2 / 询价
|
表达区间及表达系统(Source)
|
Recombinant Human CD23/Fc epsilon RII Protein is expressed from HEK293 with His tag at the N-Terminus.It contains Asp48-Ser321 [Accession | P06734-1]. |
|
分子量大小(Molecular Weight)
|
The protein has a predicted MW of 31.8 kDa. Due to glycosylation, the protein migrates to 38-45 kDa based on Bis-Tris PAGE result. |
|
纯度(Purity)
|
> 95% as determined by Bis-Tris PAGE |
|
内毒素(Endotoxin)
|
Less than 1 EU per μg by the LAL method. |
|
制剂(Formulation)
|
Lyophilized from 0.22μm filtered solution in PBS (pH 7.4). Normally 8% trehalose is added as protectant before lyophilization. |
|
重构方法(Reconstitution)
|
Dissolve the lyophilized protein in distilled water. Please refer to the Certificate of Analysis for detailed instructions. |
|
存储(Storage)
|
-20 to -80°C for 12 months as supplied from date of receipt. |
Recombinant Human CD23/Fc epsilon RII Protein is expressed from HEK293 with His tag at the N-Terminus.It contains Asp48-Ser321 [Accession | P06734-1].
The protein has a predicted MW of 31.8 kDa. Due to glycosylation, the protein migrates to 38-45 kDa based on Bis-Tris PAGE result.
> 95% as determined by Bis-Tris PAGE
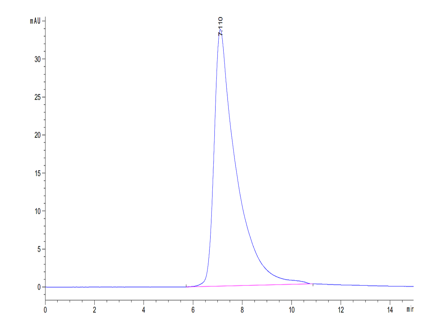
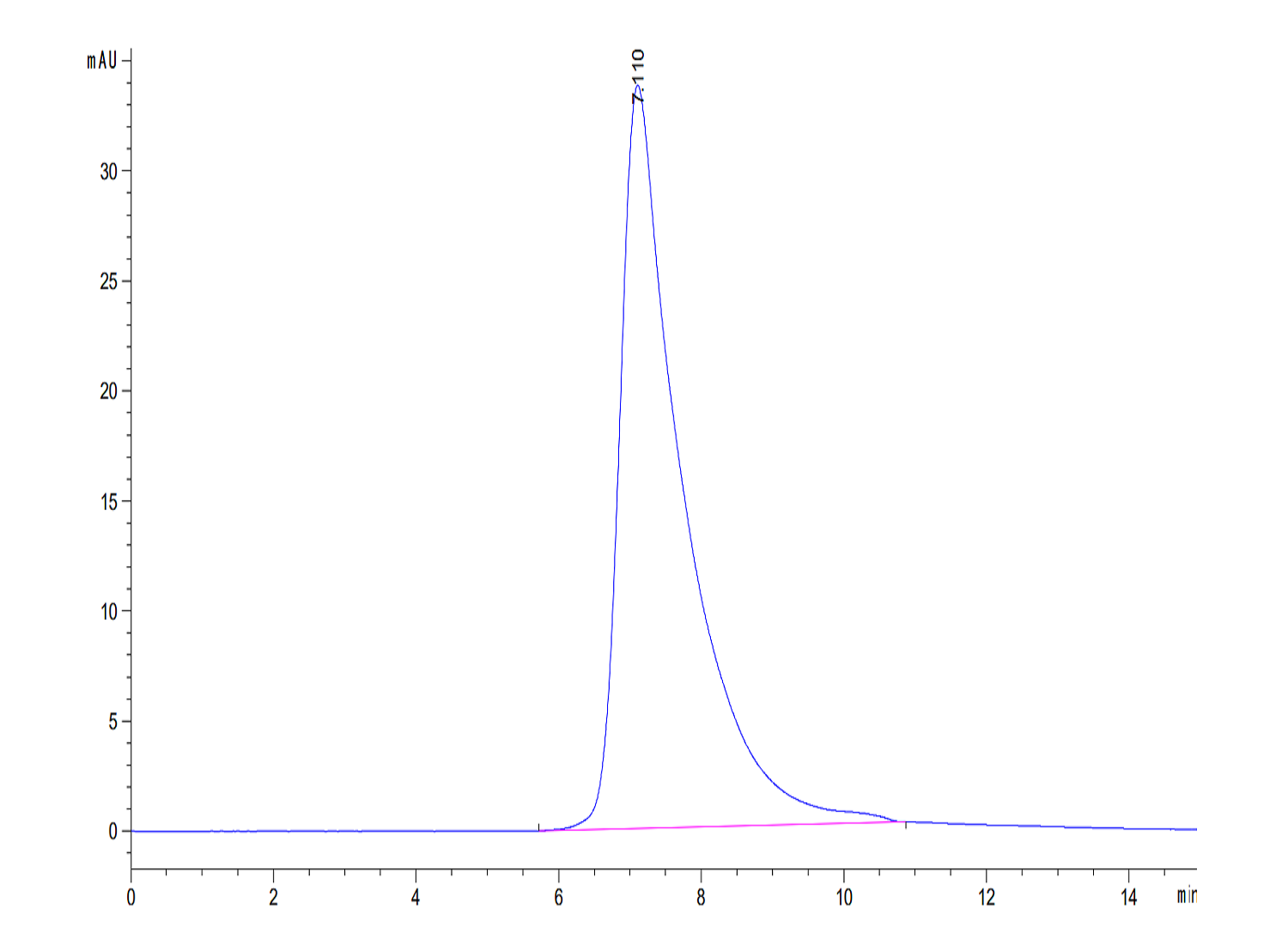
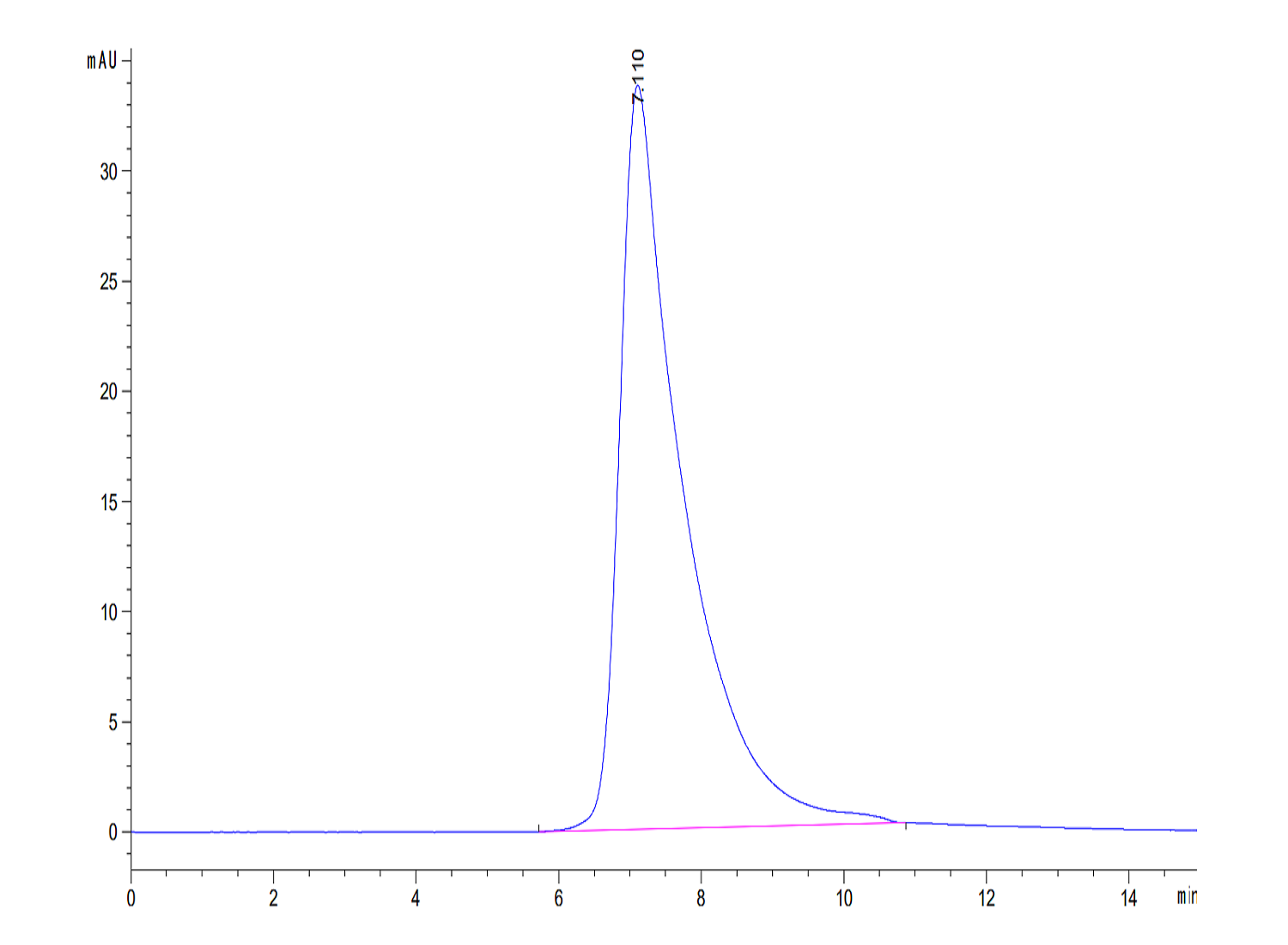
> 95% as determined by HPLC
Less than 1 EU per μg by the LAL method.
Lyophilized from 0.22μm filtered solution in PBS (pH 7.4). Normally 8% trehalose is added as protectant before lyophilization.
Dissolve the lyophilized protein in distilled water. Please refer to the Certificate of Analysis for detailed instructions.
-20 to -80°C for 12 months as supplied from date of receipt.
-80°C for 3 months after reconstitution.
Recommend to aliquot the protein into smaller quantities for optimal storage. Please minimize freeze-thaw cycles.
CD23 is the low-affinity receptor for immunoglobulin (Ig)E and plays important roles in the regulation of IgE responses. CD23 can be cleaved from cell surfaces to yield a range of soluble CD23 (sCD23) proteins that have pleiotropic cytokine-like activities.
BLAST-2; CD23; CD23A; CLEC4J; FCE2; IGEBF; FCER2; FcεRII; Fcr; Fcgr; Fc receptor; CLEC-6; CLECSF8; MCL; MGC40078; MPCL; Fcer2a; Ly-42
(1)Liu C, Richard K, Wiggins M, Zhu X, Conrad DH, Song W. CD23 can negatively regulate B-cell receptor signaling. Sci Rep. 2016 May 16;6:25629. doi: 10.1038/srep25629. PMID: 27181049; PMCID: PMC4867583.
CD3-HM123-100μg / 询价
CD3-HM123-500μg / 询价
CD3-HM123-500μgx2 / 询价
| 货号* | 规格* | 名称 | 数量* | |
|---|---|---|---|---|
| 货号* | 形态* | 批号* | |
|---|---|---|---|
| 货号* | 形态* | 批号* | |
|---|---|---|---|
| 货号* | 批号* | |
|---|---|---|
| 货号* | 规格* | 批号* |
|---|---|---|
| Buffer 货号* | Buffer 规格* | Buffer 批号* |
|---|---|---|
| 货号* | 批号* | |
|---|---|---|