OXL-CM140-100μg / 询价
OXL-CM140-500μg / 询价
OXL-CM140-500μgx2 / 询价
|
表达区间及表达系统(Source)
|
Recombinant Cynomolgus/Rhesus macaque OX40 Ligand/TNFSF4 Protein is expressed from HEK293 with His tag at the N-terminus.It contains Gln81-Leu213 (Cynomolgus) / Gln51-Leu183 (Rhesus macaque) [Accession | A0A2K5TTN0(Cynomolgus) / A0A1D5QQH7(Rhesus macaque)]. |
|
分子量大小(Molecular Weight)
|
The protein has a predicted MW of 17.01 kDa. Due to glycosylation, the protein migrates to 25-38 kDa based on Bis-Tris PAGE result. |
|
纯度(Purity)
|
> 95% as determined by Bis-Tris PAGE |
|
内毒素(Endotoxin)
|
Less than 1 EU per μg by the LAL method. |
|
制剂(Formulation)
|
Lyophilized from 0.22 μm filtered solution in PBS (pH 7.4). Normally 8% trehalose is added as protectant before lyophilization. |
|
重构方法(Reconstitution)
|
Dissolve the lyophilized protein in distilled water. Please refer to the Certificate of Analysis for detailed instructions. |
|
存储(Storage)
|
-20 to -80°C for 12 months as supplied from date of receipt. |
Recombinant Cynomolgus/Rhesus macaque OX40 Ligand/TNFSF4 Protein is expressed from HEK293 with His tag at the N-terminus.It contains Gln81-Leu213 (Cynomolgus) / Gln51-Leu183 (Rhesus macaque) [Accession | A0A2K5TTN0(Cynomolgus) / A0A1D5QQH7(Rhesus macaque)].
The protein has a predicted MW of 17.01 kDa. Due to glycosylation, the protein migrates to 25-38 kDa based on Bis-Tris PAGE result.
> 95% as determined by Bis-Tris PAGE
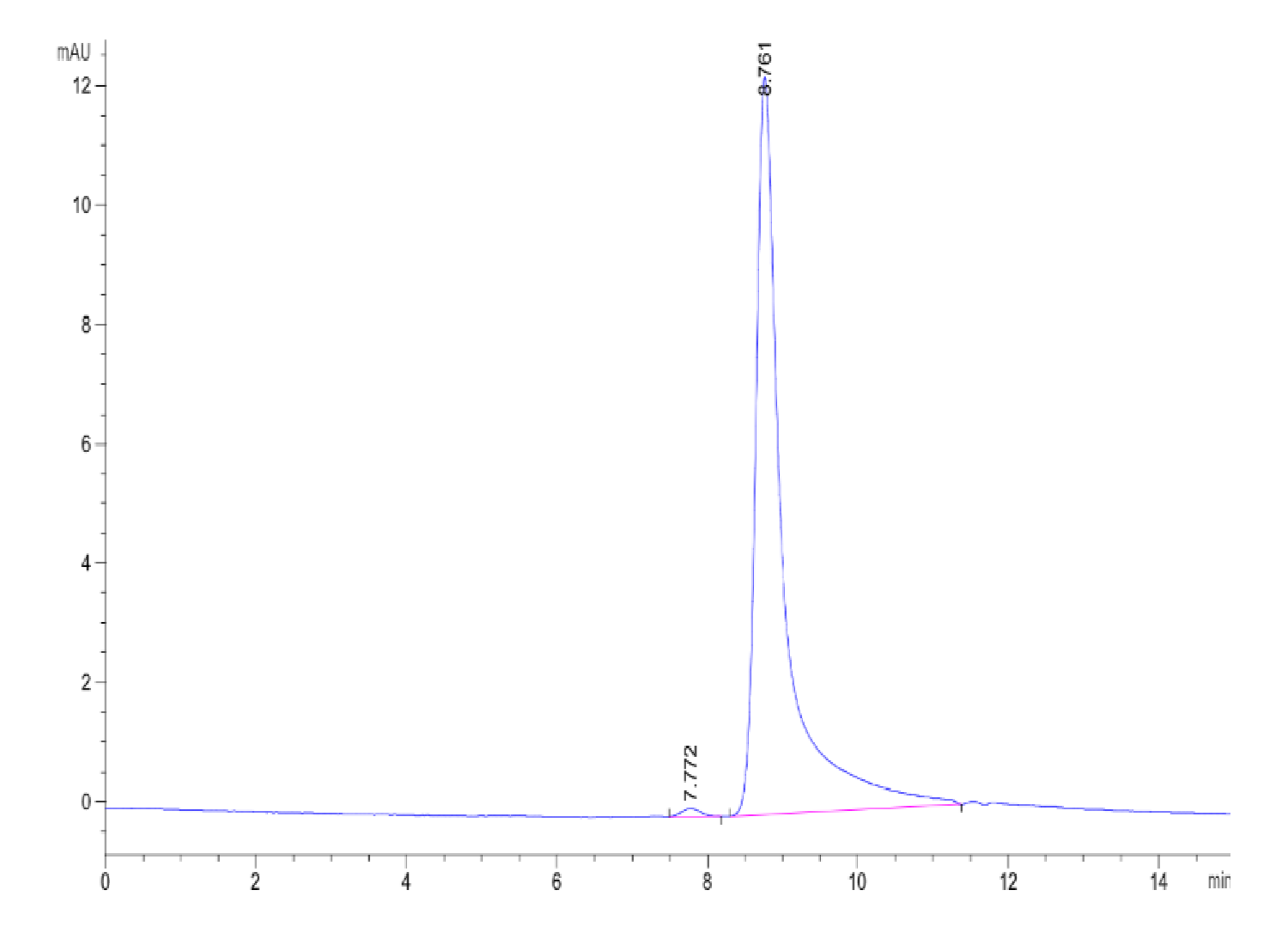
> 95% as determined by HPLC
Less than 1 EU per μg by the LAL method.
Lyophilized from 0.22 μm filtered solution in PBS (pH 7.4). Normally 8% trehalose is added as protectant before lyophilization.
Dissolve the lyophilized protein in distilled water. Please refer to the Certificate of Analysis for detailed instructions.
-20 to -80°C for 12 months as supplied from date of receipt.
-80°C for 3 months after reconstitution.
Recommend to aliquot the protein into smaller quantities for optimal storage. Please minimize freeze-thaw cycles.
Tumor necrosis factor ligand superfamily member 4 (TNFSF4) is also known as glycoprotein Gp34, OX40 ligand (OX40L),which belongs to the tumor necrosis factor family. It is expressed on such cells as DC2s (a subtype of dendritic cells) enabling amplification of Th2 cell differentiation.
OX40L; OX-40L; OX4OL; CD252; TNFSF4; OX40 Ligand; CD134 ligand; CD134L; TXGP1; Glycoprotein Gp34
(1)Al-Shamkhani A , Mallett S , Brown M H , et al. Affinity and Kinetics of the Interaction between Soluble Trimeric OX40 Ligand, a Member of the Tumor Necrosis Factor Superfamily, and Its Receptor OX40 on Activated T Cells[J]. Journal of Biological Chemistry, 1997, 272(8):5275-5282.
OXL-CM140-100μg / 询价
OXL-CM140-500μg / 询价
OXL-CM140-500μgx2 / 询价
| 货号* | 规格* | 名称 | 数量* | |
|---|---|---|---|---|
| 货号* | 形态* | 批号* | |
|---|---|---|---|
| 货号* | 形态* | 批号* | |
|---|---|---|---|
| 货号* | 批号* | |
|---|---|---|
| 货号* | 规格* | 批号* |
|---|---|---|
| Buffer 货号* | Buffer 规格* | Buffer 批号* |
|---|---|---|
| 货号* | 批号* | |
|---|---|---|